Agendar Consulta

Agendar Consulta

Como um paciente que encontrou um psicólogo ideal

Quero agendar uma sessão de terapia e pagar online, para garantir meu horário e receber o link da consulta de forma segura e prática.

Checkout Transparente

✅ Critérios de Aceite

🗓️ Etapa 1 – Escolha do Horário

  • O paciente deve visualizar os horários disponíveis do psicólogo escolhido (por dia e hora, com fuso correto)
  • Interface deve ser um calendário ou lista semanal com horários interativos
  • Ao selecionar um horário, exibir:
    • Nome do profissional
    • Data e hora da consulta
    • Tipo de atendimento (online ou presencial)
    • Preço da sessão
  • Regras de login
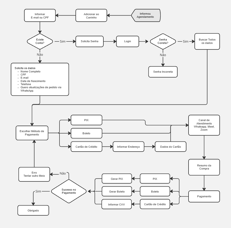
    • 1º Passo: Dados básicos
      • Usuário já logado: Adiciona os itens ao carrinhos e redireciona para a tela de pagamento.
      • Usuário não logado: Será aplicado o checkout transparente
        • Solicitar o e-mail ou CPF do usuário para verificar se já possui cadastro na ferramenta.
        • Usuario não cadastrado:
          • Caso não possua cadastro, exibir um formulário solicitando primeiramente os dados de cadastro do usuário, como: Nome Completo, E-mail, CPF, Telefone (Whatsapp).
        • Usuario já possuindo cadastrado:
          • Exibir um formulário de login em sobreposição à tela atual, sem redirecionar o usuário.
          • O formulário deve conter campos para e-mail/CPF e senha, além de opções para login com Google ou Facebook.
          • Incluir também a opção "Esqueci minha senha" para que o usuário possa recuperar o acesso caso não lembre ou não tenha cadastrado uma senha.
    • 2º Passo: Endereço
      • Se o usuário já possuir algum endereço cadastrado, ele deve ser exibido automaticamente como opção selecionada.
      • Os endereços listados devem ser apresentados de forma resumida, exibindo apenas informações essenciais para identificação, garantindo a privacidade dos dados.
      • Deve haver opções para alterar o endereço selecionado ou adicionar um novo endereço.
      • Caso o usuário não possua endereço cadastrado, o sistema deve solicitar o CEP. Após informar um CEP válido, os demais campos do endereço devem ser exibidos e preenchidos automaticamente quando possível.
    • 3º Passo: Por onde gostaria de ser atendido.

      O usuário deverá escolher por onde gostaria de ser atendido:
      Whatsapp, Meet ou Zoom.

    • 4º Informações do pagamento
      • Se o usuário optar por pagar com cartão de crédito, exibir os cartões já cadastrados para seleção ou permitir o cadastro de um novo cartão de forma prática e segura.
    • 5º Passo: Resumo da compra
      • Antes de finalizar o pagamento, o usuário deve visualizar um resumo completo da compra, incluindo todos os detalhes relevantes do agendamento.
      • A tela de resumo deve apresentar informações como profissional, data, horário, tipo de atendimento, endereço, valor e forma de pagamento selecionada.
      • Deve haver um botão destacado para Realizar o Pagamento.
    • 6º Passos: Conclusão da compra

      Mostrar mensagem de compra concluída com sucesso, com o código da compra e opção de voltar para o site ou acessar minhas compras.

💳 Etapa 2 – Pagamento

  • Exibir tela de pagamento com resumo da sessão (psicólogo, data/hora, valor)
  • Formas de pagamento aceitas:
    • Cartão de crédito (1x)
    • Pix (QR Code e Copia e Cola)
    • Boleto bancário (opcional)
  • Campos obrigatórios:
    • Cartão: Nome, Número, Validade, CVV
    • Pix: exibir instruções, QR Code e botão copiar
    • Campo de cupom de desconto (opcional)
    • Checkbox: Aceite dos Termos e Condições
    • Botão: Confirmar e Pagar

✅ Etapa 3 – Confirmação

  • Exibir tela de sucesso com dados da consulta
  • Enviar e-mail e whatsapp de confirmação com link da sessão para o usuário e psicólogo
    • Link para acessar a sessão (Zoom ou Google Meet)
    • Instruções de como acessar a sessão
    • Botão para adicionar ao calendário (Google Calendar, Outlook, etc.)
    • Link para cancelar a sessão (com regras de cancelamento)
  • Salvar agendamento no painel do paciente
  • Notificar o psicólogo sobre novo agendamento

🧱 Componentes Técnicos (UI/UX)

  • Calendário com datas e horários dinâmicos
  • Resumo do agendamento fixo na tela (nome, data, valor)
  • Formulário de pagamento com máscaras e validações
  • Integração com gateway de pagamento: Asaas
  • Tela de confirmação com ícone de sucesso e mensagem:
    “Sua sessão está confirmada! Você receberá o link da consulta no e-mail cadastrado.”
  • E-mails automáticos com instruções e botão para acessar a sessão

🔐 Requisitos Técnicos

  • Verificar disponibilidade do horário no backend antes da finalização do pagamento
  • Reservar temporariamente o horário durante o processo de pagamento (ex: por 10 minutos)
  • Processar pagamentos com segurança (SSL, PCI Compliance)
  • Registrar logs de agendamento e transação para auditoria
  • Implementar regras para cancelamento e reembolso conforme política da plataforma
  • Vincular agendamento ao calendário do psicólogo (ex: Google Calendar, sistema interno)