Login

Login

Como um paciente já cadastrado

Quero fazer login com meu e-mail e senha na plataforma, para acessar minha área exclusiva com histórico de consultas, dados pessoais, psicólogos favoritos, entre outras funcionalidades.

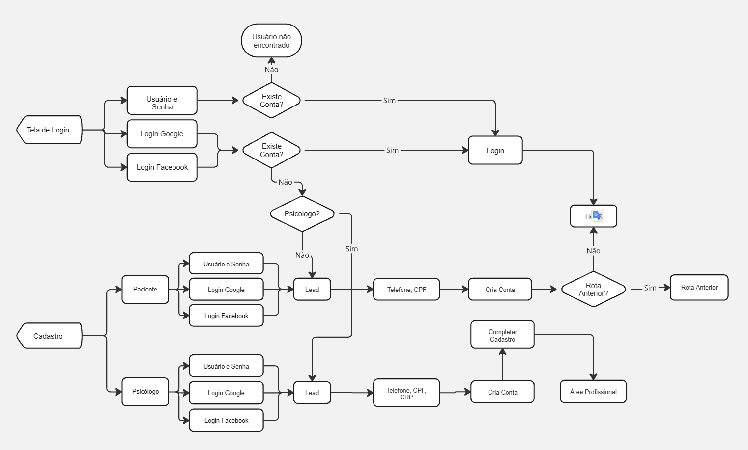
O login precisa seguir o fluxo de login e cadastro abaixo.

✅ Critérios de Aceite

  • A página deve conter os seguintes campos:
    • E-mail (obrigatório)
    • Senha (obrigatório)
    • Botão “Entrar”
  • Deve haver um link com a opção: “Esqueci minha senha”, que envia e-mail de recuperação.
  • Validação de credenciais deve ocorrer em tempo real com feedback de erro se houver problema.
  • Caso o login seja bem-sucedido, o usuário deve ser redirecionado para o painel do paciente.
  • O sistema deve manter o usuário autenticado por um tempo seguro (ex: token JWT com expiração).
  • Layout adaptado para mobile e desktop.
  • Se o usuário tentar acessar uma área protegida sem estar logado, deve ser redirecionado automaticamente para a página de login.

🧱 Componentes Técnicos (UI/UX)

  • Input de e-mail com validação
  • Input de senha com botão “mostrar/ocultar senha”
  • Feedback de erro: “E-mail ou senha inválidos”
  • Link para "Esqueci minha senha"
  • Componente de loading no botão
  • Redirecionamento pós-login
  • Autenticação segura (Usar a mesma criptografia dos outros sistemas)

🔐 Segurança

  • Criptografia de senhas no backend (bcrypt ou similar)
  • Proteção contra brute force (limite de tentativas)